Trang Chủ
Bản Vẽ
Giám Sát
Điều Khiển
Giới Thiệu
Thực Hiện
Tài liệu tham khảo
Đăng Nhập
Bản Vẽ Chi Tiết
Ứng dụng Vi Điều Khiển Bù Tự Động Công Suất Phản Kháng
Đăng Nhập
Video Vận hành mô hình
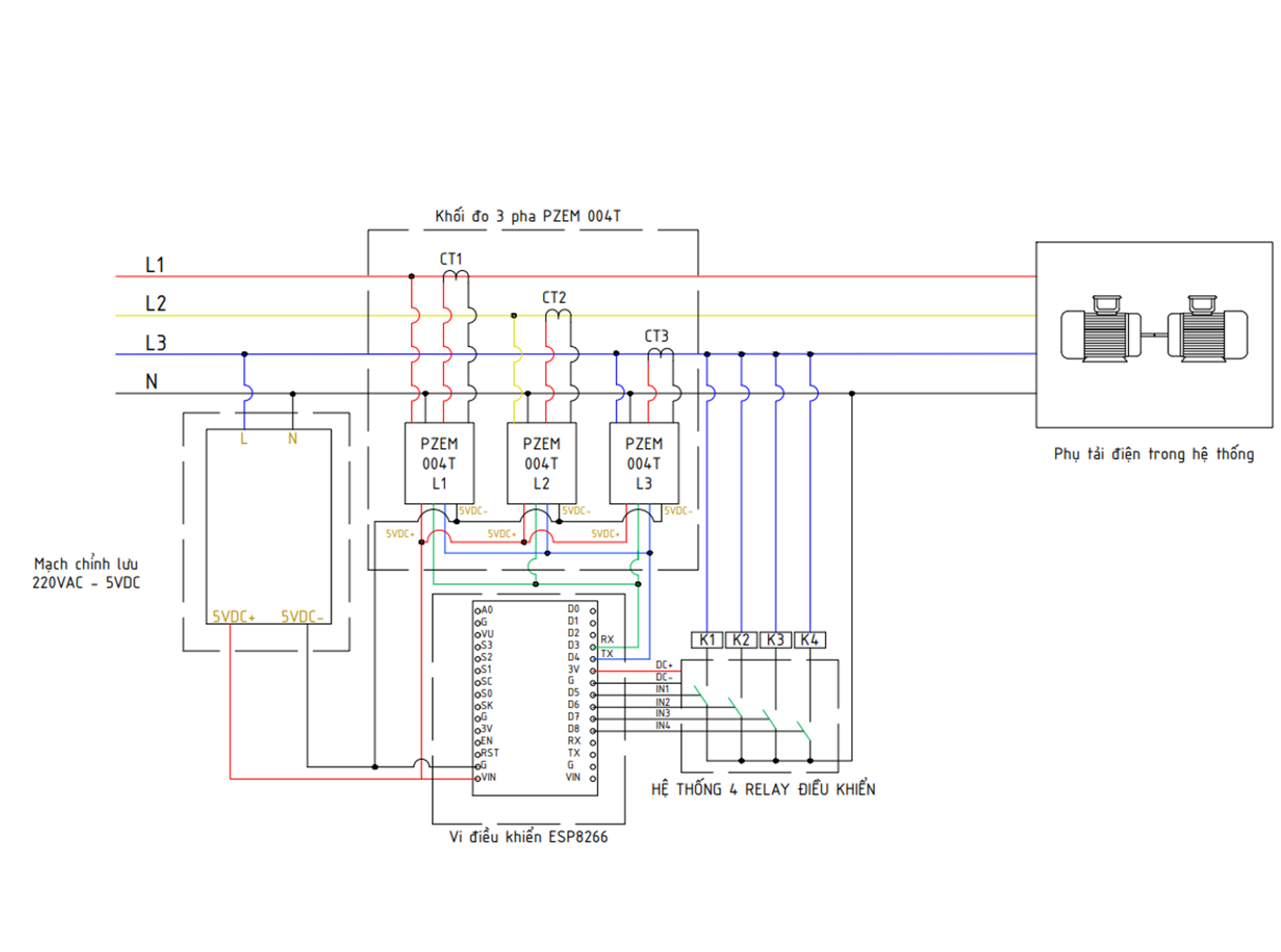
SƠ ĐỒ NGUYÊN LÝ
Xem chi tiết
SƠ ĐỒ MẠCH ĐIỀU KHIỂN
Xem chi tiết
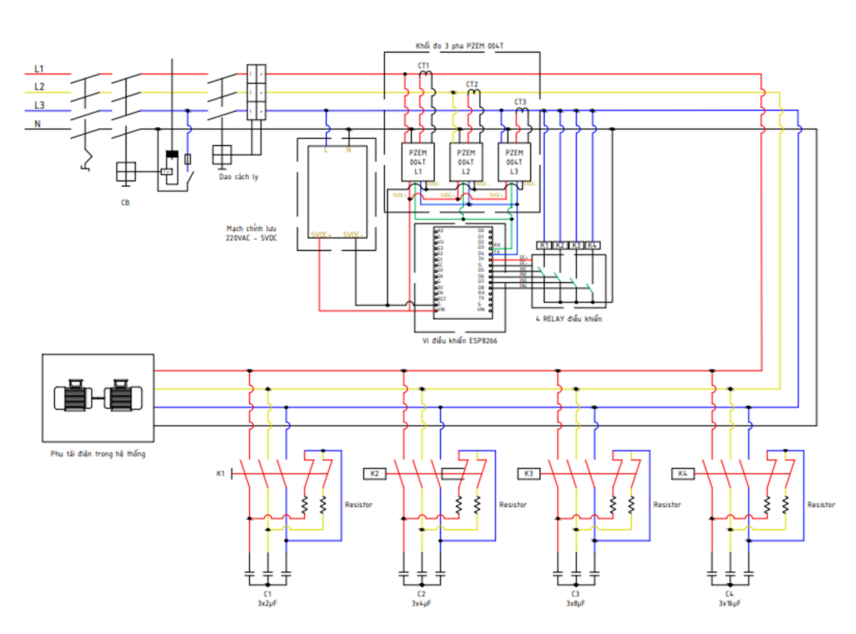
SƠ ĐỒ ĐẤU DÂY
Xem chi tiết
MẶT HỘP BỘ ĐIỀU KHIỂN
Xem chi tiết